Introduction
A Water Level Indicator is a simple electronic system used to monitor the level of water in a storage tank. The system displays different water levels, such as low, medium, and full, using LED indicators. This type of circuit is widely used in homes, schools, and industrial environments to prevent water overflow and reduce unnecessary water wastage.
In many households, the water pump continues running even after the tank becomes full because people forget to turn it off. This leads to overflow and water loss. A water level indicator helps solve this problem by providing a visual display of the tank’s water level. Because of its simplicity and usefulness, this project is commonly used as a science fair or beginner electronics project.
Components Required
The following components are needed to build a basic water level indicator circuit:
- LEDs (3 or 4 for water level indication)
- Resistors (220Ω or 330Ω)
- NPN Transistors (BC547 or equivalent)
- Connecting wires
- Metal probes or sensor wires
- Breadboard or PCB board
- Battery or 5V power supply
These components are inexpensive and easily available in electronic component stores.
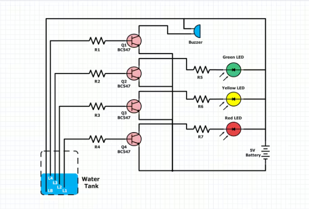
Circuit Diagram:

Circuit Diagram Explanation
The water level indicator circuit consists of sensor probes placed at different heights inside the water tank. Each sensor is connected to an LED through a transistor and a resistor.
When the water level reaches a particular sensor probe, water completes the electrical path because it can conduct small electrical currents. This triggers the transistor connected to that probe.
Once the transistor turns ON, current flows through the LED, and it lights up. Each LED represents a specific water level in the tank.
For example:
- Red LED – Low water level
- Yellow LED – Medium water level
- Green LED – Tank full
This method allows users to observe the water level in real time easily.
Working Principle
The working principle of the water level indicator is based on water’s conductivity. When water contacts a sensor probe, it completes the circuit, allowing a small electrical current to flow.
This current activates the transistor connected to the probe. The transistor then acts as a switch, turning on the LED connected to it. As the water level increases, additional sensors are triggered, causing more LEDs to glow and indicating the rising water level.
Applications
The water level indicator circuit is useful in several applications, including:
- Household overhead water tanks
- Industrial water storage systems
- Agricultural irrigation systems
- Apartment buildings and water management systems
- Automatic water monitoring systems
Advantages
- Prevents water overflow
- Helps save water and electricity
- Low cost and simple design
- Easy to build and maintain
- Ideal for educational projects and science exhibitions
Conclusion
The Water Level Indicator is a simple yet effective electronic circuit used to monitor water levels in storage tanks. It helps prevent water wastage and improves water management. Due to its easy design and practical usefulness, this project is widely used in educational demonstrations and beginner electronics learning. By building this circuit, students can understand the basic concepts of sensors, transistors, and electronic control systems.
